Progettazione schede ed apparati elettronici professionali su specifiche del cliente.
Realizzazione di master di circuiti stampati.
Assemblaggio di apparecchiature elettroniche e realizzazione di cablaggi professionali.
Progettazione di particolari meccanici in 3D e stampa in 3D di prototipi e preserie.
Solamente per usi o scopi professionali, non hobbistici.
No Arduino, grazie.
Design and development of electronic board and professional equipment according to the technical requirements of the client.
Assembly of electronic equipment and creation of professional wiring.
Design of master of p.c.b.
3D design of mechanical parts and 3D printing of prototypes and pre-series products.
For professional, non-hobby use or purposes only.
No Arduino, thanks.
Progettazione hardware & firmware di schede elettroniche e sistemi embedded a microcontrollore RISC, di sistemi di connessione wireless (GSM, Bluetooth etc) e di soluzioni power (conversioni AC/DC, DC/AC, AC/AC).
Progettazione di modelli 3D di particolari meccanici e stampe 3D.
La nostra esperienza ormai quarantennale nei più svariati campi applicativi (militare, elettromedicale, ferroviario, civile ed industriale) ci consente di coprire la maggior parte delle esigenze del mondo dell'elettronica professionale.
Tutti i progetti vengono consegnati completi di documentazione (schemi elettrici, lista delle parti, files gerber, codici sorgenti di eventuali firmware e disegni di montaggio delle schede elettroniche).
Se richiesto, supportiamo il cliente nella redazione del dossier certificativo per l'apposizione del marchio CE.
Ogni progetto, infine, viene sempre corredato di almeno un prototipo funzionante e validato, che viene consegnato unitamente alla documentazione completa. Tutte le attività vengono svolte seguendo le linee guida dettate dalla norma UNI EN ISO 9001:2015, norma di cui siamo lead auditor.
Hardware & firmware design of electronic boards and microcontroller RISC embedded systems, wireless connection systems (GSM, Bluetooth etc) and power solutions (AC / DC, DC / AC, AC / AC conversions).
3D design of mechanical parts and 3D printing.
Our forty years of experience in the most varied application fields (military, electro-medical, railway, civil and industrial) allows us to cover most of the needs of the world of professional electronic.
All projects are delivered complete with documentation (wiring diagrams, parts list, gerber files, source codes of any firmware and assembly drawings of the electronic boards).
If requested, we support the customer in drafting the certification dossier for affixing the CE mark.
Finally, each project is always accompanied by at least one validated prototype, which is delivered together with the complete documentation. All activities are carried out following the guidelines dictated by the UNI EN ISO 9001: 2015 standard, a standard of which we are lead auditor.

Ci rivolgiamo ad aziende o professionisti di tutta Italia ed Europa, con l'esigenza di affidare in outsourcing le attività di progettazione elettronica, in cerca di una soluzione all'alto costo del personale interno ed alla complessità della gestione di un progetto, del suo iter e della sua validazione finale. Le attività comprendono la realizzazione di:
- schede elettroniche a microcontrollore, con display LED o LCD, TFT;
- tastiere a membrana, capacitive etc;
- schede di alimentazione AC/DC, DC/DC, inverter da 10W fino ad 1KW;
- sistemi di comunicazione wireless (radio, bluetooth, GPS, GSM, GNSS, SigFox);
- sistemi radio per telemetria dati su bande 433MHz, 868Mhz;
- acquisizione e gestione di sensori di temperatura, umidità, CO2, CO, Azoto, O2, etc;
- firmware professionale in C o macroassembler.
- master professionali fino a sei strati.
Il nostro impegno sarà garantire il superamento dei vostri obiettivi, assicurandovi la massima professionalità, nel pieno rispetto delle vostre aspettative e risolvendo a 360° i vostri problemi legati alla progettazione elettronica. Tutto quanto a costi assolutamente competitivi e nel rispetto della massima qualità.
We look for companies or professionals from all over Italy and Europe with the need to outsource electronic design activities, looking for a solution to the high cost of internal staff and the complexity of managing a project, its process and its final validation. The activities include the realization of:
- microcontroller electronic boards, with LED or LCD, TFT display; membrane and capacitive keyboards etc;
- AC / DC, DC / DC power supply boards, inverters from 10W up to 1KW;
- wireless communication systems (radio, bluetooth, GPS, GSM, GNSS, SigFox);
- radio systems for data telemetry on 433MHz, 868Mhz bands; acquisition and management of temperature, humidity, CO2, CO, Nitrogen, O2, etc sensors;
- professional firmware in C or macroassembler.
- design of master of p.c.b. up to six layer.
Our commitment will be to ensure that your goals are exceeded, ensuring the utmost professionalism, in full compliance with your expectations and solving your problems related to electronic design at 360 °. All of this at absolutely competitive costs and in compliance with the highest quality.
+39 329 4509193
Le attività di progettazione vengono svolte nel laboratorio di Fonte Nuova (Roma Nord).
Il laboratorio è dotato di:
- Oscilloscopio digitale Hanmatek 110Mhz 4 canali.
- Multimetro digitale Fluke 85III True RMS
- Multimetro digitale Fluke 115 True RMS
- Generatore di forme d'onda arbitrarie Owon DGE2035
- Termometro digitale Wavwtek Matermann TM45
- Luxmetro Testo 545
- Ponte LRC RSPRO RS-9935
- Alimentatore da banco Kiprim DC310S 0-30V 10A
- Alimentatore da banco TTi EL302D 2x30V 2A
- Alimentatore da banco BSI PSD30/3B 0-30V 3A
- Variac Clairtronic 10551
- Sonda di corrente AC/DC Pico TA018
- Stampante 3D BambuLab P2S.
Inoltre per lo sviluppo software il laboratorio è dotato di ambienti di sviluppo e compilatori Microchip.
Per la progettazione di parti meccaniche utilizzo il software CAD 3D e 2D.
I circuiti stampati vengono realizzati utilizzando il software Design Spark PCB o Autodesk 360 (Altium) per i p.c.b. più complessi.
The design activities are carried out in our laboratory in Fonte Nuova (North of Rome). The laboratory is equipped with:
- Digital oscilloscope Hanmatek 110Mhz 4 channels.
- Digital multimeter Fluke 85III True RMS
- Digital multimeter Fluke 115 True RMS
- Arbitrary waveform generator Owon DGE2035
- Digital thermometer Wavwtek Matermann TM45
- Luxmeter Testo 545
- LRC meter RSPRO RS-9935
- Power supply Kiprim DC310S 0-30V 10A
- Power supply TTi EL302D 2x30V 2A
- POwer supply BSI PSD30/3B 0-30V 3A
- Variac Clairtronic 10551
- Current probe AC/DC Pico TA018
- 3D printer BambuLab P2S.
Furthermore, for software development the laboratory is equipped with development environments and Microchip compilers.
For the design of mechanical parts I use CAD software for 3D and 2D design.
The printed circuits are made using the software Design Spark PCB or with Autocad 360 (Altium) for more complex p.c.b.


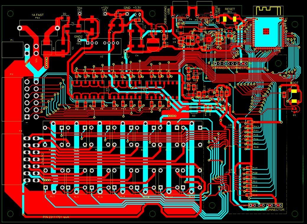
Progettiamo master per p.c.b. fino a sei strati, ma non con il solo scopo di collegare il punto "A" con il punto "B" ma utilizzando soprattutto l'occhio del progettista elettronico, attento quindi al corretto layout, alla corretta connessione delle varie piste, dei punti di massa, delle giuste sezioni dei collegamenti.
We design master circuit boards for up to six layers, not with the only aim of connecting point "A" to point "B" but especially using the electronic designer's eye, attentive therefore to the correct layout, the correct connection of the various tracks, the ground points, the correct cross-sections of the connections.
INFORMATIVA SULLA PRIVACY:
I vostri dati saranno gestiti nel rispetto del Regolamento UE 2016/679 (o GDPR), del D.lgs 196/2003 e 101/2018.
I vostri dati saranno raccolti solamente nel caso di formalizzazione di un contratto od ordine di acquisto o di vendita. I dati che saranno raccolti sono: ragione sociale o nome e cognome, indirizzi dell'attività (sedi e/o stabilimenti), numeri di telefono e/o di cellulari, persone di riferimento coinvolte, indirizzi di posta elettronica, informazioni normalmente accessibili nelle banche dati pubbliche quali P.IVA, codice fiscale, indirizzo PEC etc, oltre a dati bancari nel caso di fornitori, dipendenti o collaboratori.
I vostri dati saranno utilizzati ESCLUSIVAMENTE per far fronte agli obblighi contrattuali o pre-contrattuali oppure per poter rispettare eventuali obblighi di legge. I vostri dati pertanto potranno essere comunicati a studi di consulenza fiscale e societaria esterni. Nessun processo di profilazione nè manuale, nè automatico sarà messo in atto sui vostri dati.
Il responsabile del trattamento dei vostri dati è Roberto Emiliani.
I suddetti dati sono accessibili esclusivamente al sottoscritto oltre che a consulenti fiscali ed amministrativi esterni appositamente designati.
Potete inviare in ogni momento la richiesta di cancellazione dei vostri dati inviando una e-mail all'indirizzo info@progettistaelettronico.it.



